榕树-榕小蜂基因组揭示榕树气生根发育、性别决定和榕-蜂协同多样化的分子机制
榕属植物是热带雨林的关键类群,具有极高的物种多样性、生活型多样性。榕属植物和与传粉榕小蜂有的高度专性共生关系,在探讨物种形成、动植物协同进化等方面均具有重要的研究价值,然而榕树和榕小蜂高质量参考基因组信息的缺乏,严重制约了以上榕树相关问题的深入研究。
10月8日,中国科学院西双版纳热带植物园陈进课题组与福建农林大学明瑞光课题组等国内外研究团队合作,发布了榕树和榕小蜂精细基因组图谱,并首次在分子机制上揭示了榕树气生根发育、性别决定和榕树-榕小蜂协同多样化等多项未解之谜,相关研究结果以 “Genomes of the Banyan Tree and Pollinator Wasp Provide Insights into Fig-Wasp Coevolution”为题,在线发表在国际权威学术期刊《细胞》(Cell)上。该项研究成果主要有以下几项重要发现:
1. 揭示绞杀榕气生根形成的分子机制。本研究基于半附生的小叶榕与地生的对叶榕的染色体水平的高质量基因组的比较分析以及小叶榕不同组织的转录组基因表达比较、激素表达量比较等分析,共定位到811个在气生根根尖组织内高表达的基因,其中大部分都是与转运生物过程相关。该研究还发现具有气生根小叶榕的生长素合成(YUC2, YUC6和TAR)、级联反应(CLU1, SINAT5)、运输(PIN1和GNOM)和光受体(CRY2和PHR2)相关基因呈现大量的扩张,气生根组织内生长素合成和运输相关基因都有高度转录表达,从而在气生根内生成更高的IAA生长素(15.65 ng/g)。该研究首次揭示了榕树的气生根的形成和发育是与一条光诱导的生长素合成和运输能力提升的分子通路相关,为榕树气生根特征进化和相关园艺品种开发提供了重要理论基础。
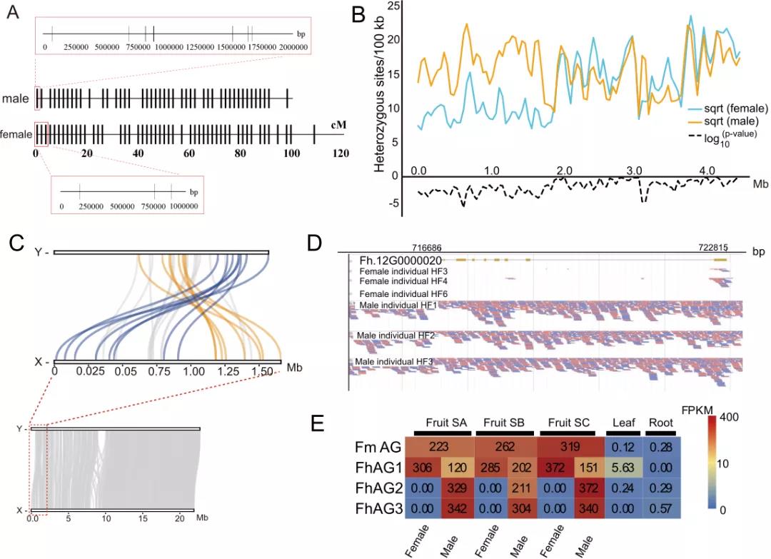
2. 发现对叶榕的性染色体和性别决定基因并确定榕树性别系统进化方向。本研究基于60个F1代个体的超高密度的遗传图谱构建、雌雄自然群体重测序数据、Hi-C染色体组装和转录组分析,首次发现雌雄异株的对叶榕存在年轻的Y-染色体,其上具有一个2Mb左右的具有重组抑制的性别决定区域,且包含一个雄性特异的性别决定基因 (AG2基因,属MADS-box C组的AGMOUS基因)。雌雄同株的小叶榕只含有一个AG1基因拷贝,而雌雄异株的对叶榕具有AG1、AG2、AG三个3拷贝。此外,3个雌雄异株亚属代表物种的PCR扩增证实该AG2基因仅存在于雌雄异株榕树的雄树中,暗示对叶榕的这种通过AG基因的有无决定性别的机制很可能是大部分榕属植物通用的性别决定方式。AG基因系统树支持了雌雄同株繁育性别系统在榕属的祖先地位。基于来自榕属全部6个亚属的62种代表榕树重测序数据,构建了迄今最大的基因组水平上榕树系统树,该系统树也支持了雌雄同株特征的祖先地位。
3. 揭示榕树-榕小蜂协同进化的基因组学证据。本研究结合已发表的对叶榕传粉小蜂的基因组数据,推测小叶榕和对叶榕在4千万年前后分化,这与其各自对应的传粉小蜂分化的时间存在较好的匹配性,支持了榕树-榕小蜂的协同分化。同时,基于对热带亚洲北缘同域分布的聚果榕亚属的全部14种榕树及其对应主要传粉榕小蜂的重测序数据分析和三组榕树-榕小蜂代表物种之间宿主识别活性榕果气味的化学生理验证,发现控制榕果大小和榕小蜂体型大小的相关基因组区间和控制双方化学信号通讯相关的基因区间均受到纯化选择。再者,榕树基因组上挥发物释放相关的通路中检测到最多受纯化选择基因的萜烯类合成途径和莽草酸合同途径, 正是榕果挥发物中对对传粉榕小蜂具电生理活性成分的倍半萜类和4-对甲基苯甲醚的生成通路。与之对应,传粉榕小蜂中存在多个嗅觉感应相关基因受到强烈的纯化选择。该研究结果首次在基因组层面上揭示了榕树-传粉榕小蜂在形态和生理上协同适应相关的基因区间的变化对双方协同分化的可能影响,从而为未来开展协同进化促进物种多样化的机制研究提供了更明晰的方向。
4. 构建了2种榕树和1种榕小蜂的高质量基因组精细图谱。本研究基于三代PacBio单分子测序、染色质三维构象捕获(Hi-C)和高密度遗传图谱等技术成功构建了2种榕树和1种传粉榕小蜂的高质量基因组精细图谱。比较基因组学研究发现两种榕树基因组存在大量的结构变异,如染色体断裂、片段化重复等。这些变异与植物免疫、帖烯类合成等重要的生物学过程有关,为其适应性演化提供了遗传基础。本研究中2种榕树和1种传粉榕小蜂的高质量基因组的发布也为榕树-榕小蜂协同进化和榕树其它应用相关研究打开了组学分析的大门。
该研究由福建农林大学、版纳植物园、台湾大学、华东师范大学和美国伊利诺伊州立大学香槟分校多家单位协作完成。福建农林大学副教授张兴坦和版纳植物园副研究员王刚为共同第一作者。伊利诺伊大学香槟分校教授明瑞光和版纳植物园研究员陈进为并列通讯作者。该研究得到了福建农林大学启动经费、国家自然科学基金委和中国科学院相关经费的资助。
版纳植物园内高山榕气生根形成的“独树成林”景观

榕树气生根发育、性别决定和榕树-榕小蜂协同进化模式图
对叶榕Y染色体和性别决定基因的验证。(A)比较分析F1雌、雄遗传图谱鉴定重组抑制区。(B)对叶榕12号染色体0-5Mb区间雌雄重测序数据杂合度分析。(C)X和Y染色体比较分析鉴定性别决定区存在一处染色体倒置。(D)雌雄重测序数据显示FhAG2基因只存在于对叶榕雄性个体中。(E)小叶榕和对叶榕AG基因在不同组织中的表达。SA,SB和SC为果实发育的三个不同时期。
聚果榕亚属榕树-传粉榕小蜂在形态和生理方面的协同适应和协同纯化选择基因。(A)榕树和传粉小蜂在榕果形态和榕小蜂体型大小具有形态上的匹配性;(B)聚果榕亚属三种榕树的专性传粉榕小蜂分别可以感受到特异性的榕果挥发物气味 (GC-EAD分析);(C)榕树和榕小蜂在双方控制组织形态发育和化学信号通讯相关的基因组区间分别收到强烈的纯化选择 (Tajima’s D分析)。
小叶榕(F. microcarpa)和对叶榕(F. hispida)的基因组特征。(A)染色体核型;(B)SDs;(C)基因密度;(D)LTR TEs; (E) DNA TEs; (F) RNA测序的基因表达;(G)两基因组的共线性
