昆明植物所在母乳寡糖调节新生儿肠道粘膜免疫系统发育的生理机制中取得新进展
母乳作为婴幼儿的天然食品,含有大量的营养物质,能够促进新生儿大脑、肠道和免疫系统的快速发育。母乳寡糖 (HMOs) 是牛奶中含量第三高的活性成分,已经发现并表征了 200 多种单独的寡糖, 包括中性寡糖和酸性寡糖。初乳含有比成熟乳更多的活性寡糖。母乳寡糖 (HMOs)能够通过减少白细胞粘附和通过凝集素受体 DC-SIGN[16]、2-岩藻糖基乳糖 (2'-FL) 和唾液酸 (α2,3) 乳糖 (3SL) 与树突细胞特异性结合通过 CD14/TLR4 调节炎症等多种方式,调节细胞因子的产生、防止炎症性肠病的发展和调节肠粘膜免疫的发展, 具有广泛的抗炎活性。
HMOs能够帮助新生儿肠道粘膜免疫系统发育和建立一个健康的肠道内部微生物菌群,最大限度地降低消化道疾病的发生,为新生儿以消化和免疫系统的发育和成熟提供保护。因此,HMOs成为国际高端婴幼儿奶粉的主要活性添加成分,并于2016年获得FDA批准,市场价格高达数百美元一克。
婴儿肠道的粘膜和更深层含有许多免疫调节细胞,如巨噬细胞和树突细胞。这些细胞通过模式识别受体(PRRs)识别与微生物病原体相关的分子模式(PAMPs)调节炎症反应,并将肠粘膜免疫系统从先天免疫转变为过继免疫,维持免疫耐受和平衡。肠道巨噬细胞是体内最常见的白细胞之一,它们通过促进清除凋亡细胞、伤口愈合和免疫调节在粘膜稳态中发挥关键作用。除了经典的炎症反应,肠道巨噬细胞可以被触发成为抗炎、吞噬中性粒细胞和凋亡细胞碎片。肠道巨噬细胞能够通过 PRR 激活, 替代性表达或分泌抗菌因子、蛋白水解酶、趋化因子和抗炎细胞因子,如 IL-10、IL-4 和 IL-6、IL-1R 拮抗剂,以及生长因子,如血管内皮细胞生长因子 (VEGF) 和胰岛素样生长因子 (IGF)-1等,实现在肠道炎症反应后,在愈合过程中从炎症到增殖的转变。
外泌体 (尺寸为40 ~ 150 nm)、微泡和多囊泡内体 (MVE) (尺寸为100 ~ 1000 nm) 是不同形式的细胞外载体 (EV),它们是从细胞内体腔分泌的小包膜颗粒。 EVs 大量存在于人体体液中,例如血液、尿液、母乳和唾液。外泌体的分泌受到严格控制,它们在细胞间通讯、细胞内运输和生理调节中发挥关键作用。外泌体胶囊含有大量生物活性成分,如蛋白质、miRNAs和碳水化合物(糖蛋白)等,执行复杂多样的生理功能,并且通过靶细胞内吞作用的方式,成为靶向细胞特异摄取活性物质的天然方式之一。目前,已经在母乳外泌体中发现了执行生物学功能和调节婴儿免疫系统发育的多种成分,例如免疫调节蛋白、miRNAs等。作为在婴儿肠道粘膜免疫系统的发育中起着关键作用的母乳寡糖,长期以来被认为作为“游离糖”分布于母乳之中。到目前为止,母乳外泌体中关于主要活性成分的母乳寡糖的具体情况知之甚少。
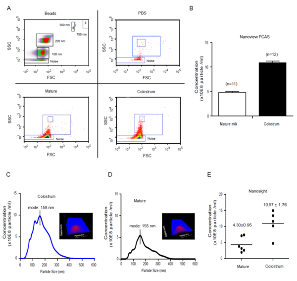
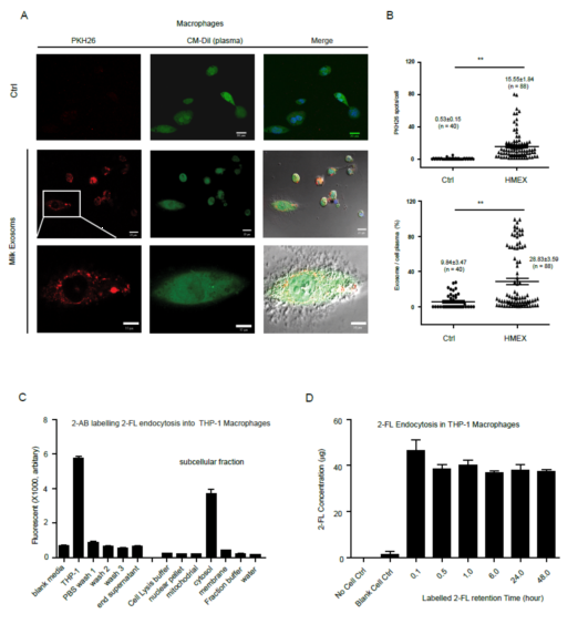
中国科学院昆明植物研究所植物化学与西部植物资源持续利用国家重点实验室分子系统药理学刘树柏研究组使用Nanosight 和 NanoView外泌体动态研究技术实时动态分析、鉴定母乳外泌体的特性 (尺寸、浓度),并采用高分辨率质谱分析和鉴定母乳外泌体中所包封的活性寡糖特征谱。同时,采用THP-1分化的巨噬细胞作为细胞模型,结合全转录组表达谱分析、荧光图像分析和小鼠细菌感染炎症模型等,探索母乳寡糖的转运调节机制。结果直接表明,HMEOs 通过外泌体吞噬作用进入巨噬细胞,激活替代激活信号通路,从而调节肠粘膜免疫发育中的信号传导,抑制细菌感染引起的过渡炎症反应及其引起的组织损伤。这些发现揭示母乳寡糖(HMOS) 从母亲到新生儿的天然运输途径,阐明了母乳寡糖在婴儿粘膜保护和粘膜免疫系统发育和成熟中的作用,为利用母乳寡糖治疗婴幼儿肠道细菌感染性炎症疾病提供了新的思路和策略。
相关研究揭示了母乳寡糖利用外泌体转运到巨噬细胞,解析其调节肠道粘膜免疫系统分化和成熟的关键信号通路,抑制粘附侵袭性大肠杆菌 (AIEC) 感染的新机制。外泌体包裹的母乳寡糖揭示了一种实现母乳寡糖调节新生儿肠道粘膜免疫系统发育的生理机制,为母乳寡糖治疗婴幼儿肠道细菌感染性疾病采用外泌体样颗粒将母乳寡糖运输到其特定细胞的新思路和策略。
研究结果以“Milk Exosomes Transfer Oligosaccharides into Macrophages to Modulate Immunity and Attenuate Adherent-invasive E. coli (AIEC) Infection”为题在国际营养学专业杂志Nutrients上发表。昆明植物研究所作为该论文的第一单位,刘树柏研究员为通讯作者。该研究得到昆明植物研究所引进海外杰出人才项目(Y8677211K1,E0241211H1)和昆明植物所植物化学与西部植物资源持续利用国家重点实验室自主探索项目(Y8690211Z1)等基金资助。

