执子之手,与子偕老—探秘乳菇(奶浆菌)专性共生机制
菌根(Mycorrhiza)是由菌根真菌侵染绝大多数陆生植物根系而形成的一类互惠共生体,依据其解剖学特征可主要分为内生菌根(主要是丛枝菌根Arbuscular Mycorrhiza, AM)和外生菌根(Ectomycorrhiza, EM)两大类型。其中,外生菌根作为森林生态系统中的主要菌根类型,对林木宿主的生态适应和林地生态系统的稳定具有重要贡献。与AM真菌不同的是EM真菌为多重起源,在担子菌门下多个EM真菌和腐生性真菌支系交叉分布。这一进化特征暗示了处于不同支系的菌根真菌在与宿主植物互作时,在共生机制上可能存在着显著差异。
乳菇Lactarius spp.因子实体受伤后分泌乳胶状汁液而得名,在云南被百姓形象的称为奶浆菌,分类学上隶属伞菌纲Agaricomycetes红菇目Russulales红菇科Russulaceae,为典型的EM真菌,广泛分布于温带及亚热带森林生态系统。乳菇与红菇Russula及另外两属Lactifluus/Multifurca一起构成红菇科下一个独立的菌根真菌支系。有趣的是,这一支系不同亚类群之间存在着显著的生理生态学差异,其中共生宿主的专一性差异备受关注。已有文献记录绝大多数乳菇与松科植物共生,只有极少数与阔叶树(如栎)共生,而红菇多数则具有较广的宿主范围。不仅如此,乳菇属内不同种、甚至不同菌株之间也可能存在着严格的宿主专一性。这种鲜明的宿主选择性为深入研究菌根共生宿主特异性的形成机制提供了理想的材料。
同时,乳菇属包含了许多美味的野生食用菌,在我国各地被称为“谷熟菌、紫花菌、寒菌、松树菌”等,其中松乳菇L. deliciosus(俗称谷熟菌)是国际上著名的野生食用菌(图1),红汁乳菇L. hatsutake(俗称铜绿菌)在日本以及我国许多省份广为食用,靓丽乳菇L. vividus在我国西南有着广泛的分布。中国科学院昆明植物研究所科研人员也于近年来实现了以上3种乳菇的人工栽培(培育)出菇,进一步深入的应用基础和底层技术研究急需开展。
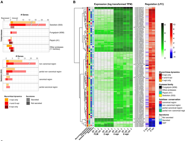
自2018年起,中国科学院昆明植物研究所开始与法国国家农业研究所、美国能源部联合基因组研究所,对多个乳菇物种开展了全基因组测序分析,以期从基因组学层面探索宿主特异性的形成机制。比较基因组学分析发现,乳菇类群具有显著不同于其姐妹类群的特征,主要包括:(1)乳菇具有更大基因组和更多基因,但其类群内部却呈现明显的异质性,不同物种之间基因组及基因含量存在近一倍的差异;(2)乳菇基因组中编码分泌性蛋白酶的基因出现显著扩张,其中Sedolisin家族的剧烈扩张从未在植物互作真菌中发现(图2);(3)尽管丢失了大量植物细胞壁多糖降解基因,但乳菇却进化出更多作用于真菌细胞壁(几丁质)及细菌细胞壁(肽聚糖)的基因;(4)早先在乳牛肝Suillus spp.中发现的宿主专一性潜在相关基因在乳菇中并未出现明显扩张和进化加速,反而Sedolisin基因呈现显著进化加速特征。为进一步探索基因表达对乳菇宿主专一性的调控作用,团队还对这些乳菇的共生发育阶段(菌根)转录组进行了分析,结果显示分泌性蛋白酶基因(尤其是Sedolisin基因)在不同菌根共生体中均呈现大规模上调表达(图3),再次表明了这些基因潜在的重要作用。不同菌根转录组之间的比较分析显示乳菇中大量基因的特异调控模式可能是其宿主特异性的主要遗传基础。
以上组学研究为认知EM真菌共生进化及其宿主特异性的形成机制提供了新见解,揭示了乳菇与宿主“执子之手,与子偕老”的专性共生与协同演化机制;同时也为许多名贵野生食用菌的菌根合成和人工栽培(培育)研究提供了参考。
研究结果发表在国际植物学期刊Frontiers in Plant Science(2021)和New Phytologist(2022)上,唐年武、Annie Lebreton为论文共同第一作者,于富强、Francis Martin等为共同通讯作者。
研究得到国家重大研发计划项目(No. 2017YFC0505206)、云南省高端外国专家项目、云南省博士后定向资助项目、国家留学基金委公派访学项目等项目的支持。

图1. 云南市场上销售的松乳菇(谷熟菌)
图2. Sedolisin家族基因在乳菇基因组中剧烈扩张
图3. 分泌性蛋白酶基因在乳菇菌根发育过程中大规模上调表达
