云南喀斯特发现了半叶趾虎属2新种
东亚热带、亚热带地区的喀斯特生境是全球生物多样性热点地区之一。喀斯特生境往往呈片段化分布,为许多喀斯特特化物种提供了独特生态位。由于喀斯特生境仍有许多狭域分布的特有物种尚未被发现和描述,这对喀斯特生境有效保护带来了巨大挑战。尤其是一些体形小巧的岩生动物(例如半叶趾虎属Hemiphyllodactylus),其活动能力有限更容易局限于片段化的喀斯特生境中,从而形成了高度的特有性。
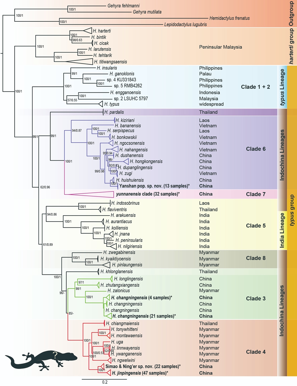
云南省喀斯特生境占全省国土面积近44%,在这一特殊生境中很可能演化出大量的半叶趾虎属物种。云南省喀斯特生境的半叶趾虎属物种几乎都被鉴定为云南半叶趾虎(H. yunnanensis)。近期,中国科学院西双版纳热带植物园(简称:版纳植物园)的国际研究生Ade Prasetyo Agung及其合作者,通过整合线粒体片段的系统发育分析和形态特征比较研究,发现被鉴定为云南半叶趾虎的标本中存在多个“隐存种”。其中,发现于文山壮族苗族自治州砚山县和普洱市思茅区及宁洱县的半叶趾虎被确认为2个新种,即:砚山半叶趾虎H. yanshanensis(图1)和思茅半叶趾虎H. simaoensis(图2和3)。结合GenBank上已发表数据,进一步分析表明云南的半叶趾虎属物种是于不同历史时期分别通过4条不同的路线迁入而来(图4),显示出云南的半叶趾虎属物种生物地理历史的复杂性。相关研究结果以Description of two new species ofHemiphyllodactylus(Reptilia: Gekkonidae) from karst landscapes in Yunnan, China, highlights complex conservation needs为题发表于动物学领域Top期刊Zoological Research。
该研究得到了国家自然科学基金、中国科学院战略先导科技专项、版纳植物园“135计划”和中国科学院东南亚生物多样性研究中心项目支持,在此一并致谢。

图1. 砚山半叶趾虎(Hemiphyllodactylus yanshanensis)身体颜色。左图中(A)正模式标本,雄性个体; (B,C和D)副模式标本,雌性个体。右图为砚山半叶趾虎与其近源种的形态学性状主成分分析。

图2. 思茅半叶趾虎(Hemiphyllodactylus simaoensis)身体颜色。(A)正模式标本,雄性个体; (B和D)副模式标本,雌性个体; (C)副模式标本,雄性。标本(A和B)采自普洱市思茅区,标本(C和D)采自宁洱县。

图3. 思茅半叶趾虎(Hemiphyllodactylus simaoensis)与其近源种的形态学性状主成分分析。

图4. 基于最大似然法(maximum likelihood)的半叶趾虎属(Hemiphyllodactylus)物种系统发育分析。内部节点UFBoot ≥ 95被认为高支持率。星号(*)指示本研究采集样品。
