植物激素信号协同抑制种子萌发的新机制
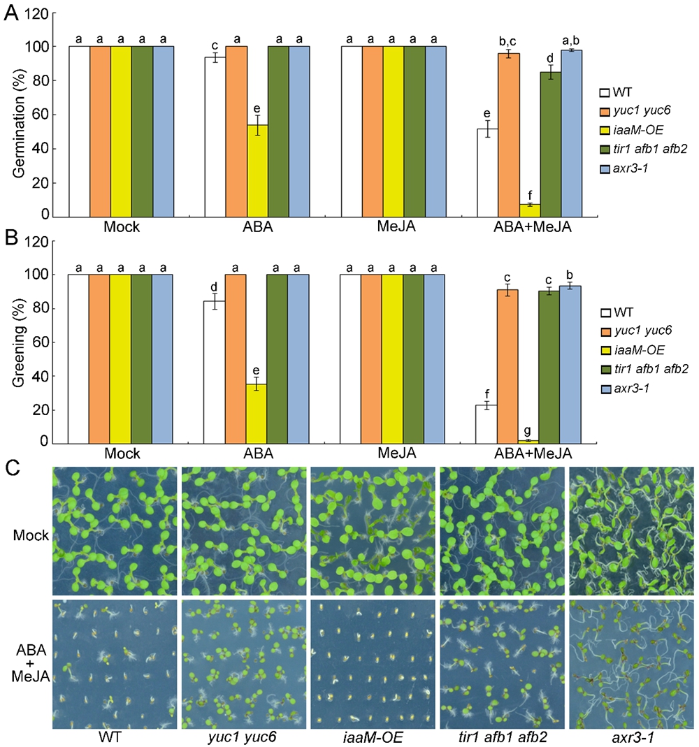
种子作为大多数开花植物的繁殖体系,在植物的生命周期中扮演极其重要的角色。种子萌发过程受到植物体内多种信号物质和外界环境因子的精密调控。不利逆境胁迫条件诱导植物合成脱落酸(ABA)激素,从而抑制种子萌发和萌发后生长发育。有趣的是,生长素(IAA)或茉莉酸(JA)激素能进一步增强ABA的生物学功能抑制种子萌发;然而,IAA和JA激活ABA信号反应的协同作用及潜在的分子机制尚不清楚。
中国科学院西双版纳热带植物园植物环境适应性研究组近期发现,外源同时施加IAA和JA能显著增强ABA诱导的种子萌发延迟,暗示IAA和JA在激活ABA信号转导方面具有协同功能。相一致的是,内源IAA的生物合成、感知和信号传递对于JA激活的ABA反应也是必需的。机理研究表明,IAA信号途径关键转录因子ARF10/ARF16能与JA信号途径重要抑制子JAZ蛋白相互作用。遗传学表型分析发现,JA激活ABA反应依赖于ARF10/ARF16转录因子,且ARF16基因高表达能部分弥补内源JA信号的缺失。进一步研究发现,ARF10/ARF16能与ABA信号途径核心转录因子ABI5相互作用形成转录复合物,并位于ABI5上游发挥作用。ARF16能激活ABI5的转录功能,而JAZ蛋白竞争性抑制ARF16-ABI5之间的互作,并拮抗它们的调控功能。
综上所述,该研究不仅发现了IAA和JA能协同激活ABA信号抑制种子萌发,而且进一步揭示了ARF10/ARF16通过与JAZ和ABI5等蛋白直接互作,从而协同整合IAA、JA和ABA信号网络。这对于人们深入理解植物整合内源多种激素信号精密调控植物生长发育及环境适应性具有重要科学意义,也可为农作物优良品种培育和作物驯化提供理论依据。
相关研究结果近期以Auxin contributes to jasmonate-mediated regulation of abscisic acid signaling during seed germination in Arabidopsis为题在植物学经典期刊The Plant Cell上在线发表。梅松博士后和张明辉在读博士研究生为该文第一作者,胡彦如研究员为该文通讯作者。该研究得到了国家自然科学基金、中科院青促会与云南省应用基础研究计划等项目的资助。

图1. IAA和JA协同激活ABA信号抑制种子萌发
