昆明动物所在阿尔茨海默病遗传易感性研究中取得系列新进展
阿尔茨海默病(Alzheimer’s disease,AD)是一种病因复杂的神经退行性疾病,社会负担沉重。研究表明,遗传因素在AD的发生发展过程中扮演着重要角色。近年来基于欧洲血统人群开展的全基因组关联分析(genome-wide association studies,GWAS),已经报道了大量与AD发病显著相关的风险基因及其风险变异。由于AD疾病的复杂性和不同人群遗传背景的差异性,基于我国AD人群的遗传学研究日渐受到关注。
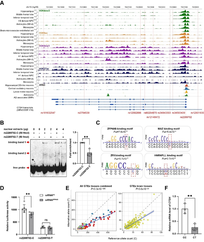
前期,中国科学院昆明动物研究所研究员姚永刚团队在我国早发及家族性AD患者中,发现多个国人特异的与AD风险相关的稀有变异位点(Natl Sci Rev 2019)。进一步分析发现,溶酶体组织蛋白酶基因CTSH的稀有异义变异rs2289702在我国人群中展现出AD发病的保护效应,其效应在欧洲人群也得到验证,是不同人群共有的AD保护性变异。CTSH基因在AD病人脑组织中呈现高表达趋势。在AD小鼠模型中,该基因表达水平与Aβ斑块沉积、tau蛋白过度磷酸化水平正相关。对该变异开展的功能基因组学分析和细胞实验表明,rs2289702是一个调控性变异位点,能够影响转录因子ZPF69B与CTSH基因启动子区结合,从而下调CTSH基因表达。机制研究发现,敲除CTSH可以促进小胶质细胞吞噬Aβ42的能力。这些结果提示,由rs2289702变异导致的CTSH低水平表达是该变异对于AD发病具有保护性效应的一个原因;干预CTSH表达水平,是有望缓解AD发生的一种方式(Neuropsychopharmacology 2023)。
在另一项研究中,姚永刚团队对我国散发性AD患者群体开展了目标基因靶向捕获测序,集中针对细胞因子、趋化因子等免疫通路基因开展了分析。发现EGF基因在AD患者中富集功能丢失的变异(loss-of-function,LoF),且该基因的常见变异rs4698800与AD遗传风险相关。rs4698800变异可通过上调EGF基因表达水平,从而增加我国散发性AD人群的发病风险。值得注意的是,最新的欧洲人群大规模GWAS研究发现,下调该基因的受体EGFR表达水平的遗传变异,在欧洲人群中展现出AD发病的保护作用(Bellenguez et al. 2022)。这些结果共同提示,EGF-EGFR通路在AD发生发展过程中扮演重要的角色,有望作为干预AD的潜在靶点(Neurobiology of Aging 2023)。
与细胞因子EGF遗传变异和AD相关的研究结果不同,团队没有在散发性AD人群中发现趋化因子遗传变异与AD风险相关。综合分析AD病人和小鼠模型研究数据发现,多个趋化因子的表达水平在AD患者和小鼠模型的脑组织中显著上调,且与AD小鼠的Aβ和tau蛋白病理水平显著相关。其中,外周血中CXCL16基因的mRNA表达水平随着AD严重程度加重而升高,提示CXCL16可作为AD发生发展的潜在生物标志物。孟德尔随机化分析则发现,CCL5的蛋白表达异常可能驱动了AD发病。以上结果表明,虽然团队没有在研究的散发性AD人群中观察到趋化因子遗传变异与AD发病风险相关,但若干趋化因子的表达调控异常,很可能参与了AD的发生发展过程。CXCL16表达变化作为AD的潜在生物标志物值得进一步研究和临床验证(Alzheimer’s Research & Therapy 2023)。
以上系列进展发表论文的主要作者包括博士研究生李余和李晓、副研究员毕蕊和徐敏,以及张登峰研究员和姚永刚研究员。
以上研究工作得到科技部、国家自然科学基金委、中国科学院和云南省等的资助。

rs2289702变异下调CTSH基因表达
