昆明植物所在附生植物的景天酸代谢多组学研究中取得新进展
附生植物是热带、亚热带森林生态系统的重要组成部分,对其生物多样性和服务功能的形成与维持、特别是养分贮存和水分保持有重要作用。附生植物中存在C3和景天酸代谢(crassulacean acid metabolism,CAM)等光合类型,其中CAM也是植物高效利用水分的一种策略。兰科是种子植物中物种多样性和生态适应性最为丰富的类群之一,该科70%左右的物种为附生植物,其中附生型CAM植物占所有已知CAM植物的60%左右。在生理上,CAM植物通常表现为夜间气孔打开、固定二氧化碳(CO2),白天气孔关闭、在细胞内释放CO2,从而最大限度的减少蒸腾作用,维持植物水分含量。然而,我们对附生植物CAM光合作用的遗传和分子基础以及不同分子层级间协同调控机制的理解仍存在很大程度的未知。
2月21日,中国科学院昆明植物研究所种质资源库李德铢、朱安丹和杨俊波等团队合作在Plant Communications期刊上发表题为High-quality Cymbidium mannii genome and multifaceted regulation of crassulacean acid metabolism in epiphytes的研究论文。该研究通过解析兰科附生型CAM植物硬叶兰(Cymbidium mannii)的高质量基因组,结合高分辨率的转录组学、蛋白质组学和代谢组学数据,对附生植物CAM光合作用的遗传与分子调控机理进行了解析。
研究人员获得了硬叶兰高质量的基因组(contig N50为22.7 Mb),基因组大小为2.88 Gb(图1),其中82.8%为重复序列,这也是硬叶兰基因组较大的主要原因。重复序列中转座元件(TE)占比较大,其插入时间也与兰属物种的分化时间一致(图2),因此推测TE的爆发可能与兰属物种的快速分化有关。
图1. 硬叶兰染色体水平基因组
图2. 硬叶兰基因组中的重复序列分布及插入时间
研究表明,硬叶兰中很多代谢物呈现昼夜节律性振荡的变化模式,特别是CAM相关的代谢产物,如苹果酸、延胡索酸、丙酮酸等,呈现出与C3植物不同的昼夜特征,反映了附生CAM植物代谢物积累的昼夜节律性(图3)。
图3. 硬叶兰中昼夜节律性振荡的代谢物
通过全基因组水平、昼夜多时间点的转录组和蛋白组分析发现,硬叶兰的昼夜节律性产物存在相位偏移(phase shift)的现象(图4),表明其光合代谢类型受到多层次的分子调控。CAM核心基因的表达及转录后调控分析不仅确定了固定碳源的重要候选基因(βCA和PPC),也表明了附生型的硬叶兰与地生型景天科植物伽蓝菜、白景天等类似,利用NADP-ME和PPDK途径进行脱羧反应(图5)。
图4. 昼夜节律性转录本和蛋白呈现相位偏移现象
图5. CAM核心基因在附生型和地生型物种中表达模式的异同
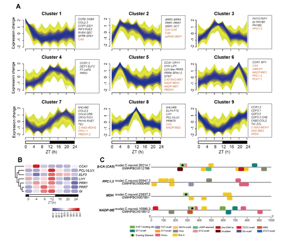
由于生物钟相关基因和顺式调控元件在调节CAM通路中起着至关重要的作用,该研究还探讨了关键的生物钟基因表达模式并预测了可能的调控元件(图6),为后续更深入的功能验证奠定了基础。
图6. 生物钟基因、顺式调控元件与CAM核心基因集的内在关系
中国科学院昆明植物研究所樊维姝博士和贺正山博士为共同第一作者,李德铢研究员、朱安丹研究员和杨俊波正高级工程师为共同通讯作者。昆明植物所张石宝研究员、种质资源库、种质保藏中心和分子生物学实验中心等也参与了本项目。该项目得到了中科院B类先导专项(XDB31000000)、云南省创新团队(202105AE160012)和国家科技基础资源调查专项(2021FY100200)等项目的资助。
