昆明植物所揭示新生代气候变化背景下亚热带常绿阔叶林的动态演化历史
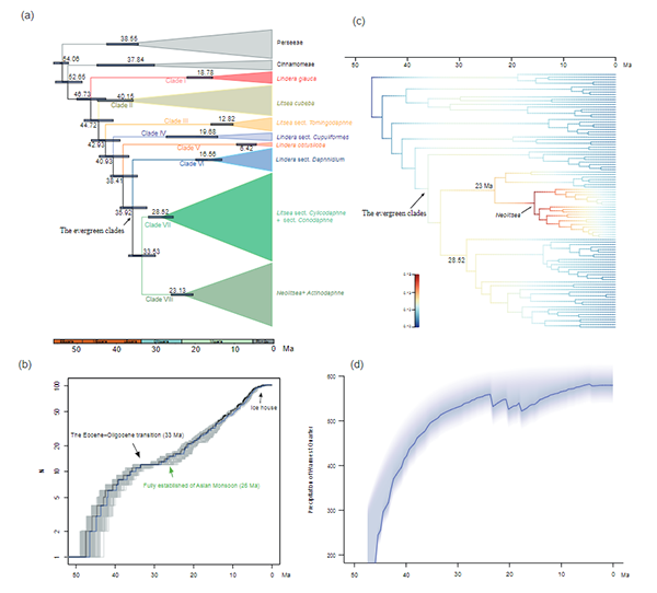
阔叶林是指由被子植物阔叶树种组成的森林,与松柏类树种组成的针叶林,以及荒漠、沼泽等植被型组相区别。阔叶林可分为落叶阔叶林、常绿阔叶林、常绿落叶阔叶混交林、硬叶常绿阔叶林、季雨林和热带雨林等。其中,常绿阔叶林是我国亚热带地区最具代表性的植被型,外貌为四季常绿,壳斗科、樟科、山茶科、木兰科树种等是其优势种和特征种。新生代以来,随着青藏高原的进一步隆升、东亚季风的形成和加强,我国亚热带地区的森林植被也发生了深刻变化。尽管东亚季风的起源仍有争议,目前的研究表明,早始新世华南等热带地区季风已经存在。到了晚始新世(约4100万年前),季风的范围扩展到北纬30度亚热带地区,促使东亚亚热带地区的气候类型由干旱转向干湿季分明的季风气候。直到渐新世-中新世交界期,东亚季风的范围已接近于现今水平。前期基于化石和分子证据的研究表明,东亚常绿阔叶林可能起源于始新世,并在早中新世经历了多样化。然而,东亚常绿阔叶林何时起源并最终形成“现代化”的格局仍存在较大争议。同时,新生代气候变化,尤其是季风的演化如何影响亚热带常绿阔叶林的优势种和特征种常绿与落叶习性的更替?这些科学问题亟需更为深入的研究。
中国科学院昆明植物研究所李德铢专题组在基于山茶科系统发育基因组学探讨东亚常绿阔叶林起源与演化研究的基础上,近期以东亚常绿阔叶林的优势类群——樟科木姜子复合属群(Litsea complex)为研究材料,对该属群97种植物进行取样,以樟族,鳄梨族的物种为外类群,利用基因组重测序的方法,以山苍子(Litsea cubeba)基因组为参考,筛选高质量的全基因组单核苷酸变异位点,并依据叶绿体全基因组进行了系统发育构建、多样化速率分析、常绿与落叶祖先性状重建、环境因子模拟,同时结合其它亚热带常绿阔叶林特征类群的研究结果进行了深入分析。
研究表明,木姜子复合属群可分为八大分支。早期分化的分支I至V都包含落叶习性的物种,或以落叶物种为主,而分支VI至VIII则全部是由常绿习性的物种组成。分化时间和祖先状态重建显示,木姜子复合属群及鳄梨族、樟族的共同祖先在早始新世(约5500万年前)的温暖气候背景下开始分化,其共同祖先是常绿类型。随着中始新世全球的持续降温,木姜子复合属群的共同祖先演化出落叶类型,落叶分支的起源比常绿分支要早很多。中始新世到晚始新世期间,东亚亚热带地区以干旱气候为主导,落叶分支逐渐起源与演化。随着4100万年前季风气候转变为东亚亚热带地区主导的气候类型,所有的常绿分支才逐渐兴起。直到早中新世,东亚夏季风的加强和冬季风的减弱,加速了所有常绿分支中属级分支的分化。多样化速率表明,常绿分支的物种可能经历了多样化速率的提升。环境因子分析也发现,常绿物种的分布区不论在年均温、年降水、最暖季降水量上都显著高于落叶物种。此外,环境因子贡献性分析发现,极端季节的降水,如最暖季降水量,是决定东亚亚热带地区木姜子复合属群的分布的关键气候因子。最后,综合现有的亚热带常绿阔叶林特征类群的研究表明,东亚常绿阔叶林的原型(proto-type)可能起源于早始新世,而随着东亚季风在早中新世的加强,最终形成了“现代化”的亚热带常绿阔叶林。
研究结果以Phylogenomic insights into the origin and evolutionary history of evergreen broadleaved forests in East Asia under Cenozoic climate change 发表在国际分子生态学旗舰期刊Molecular Ecology,博士研究生秦声远为论文第一作者,李德铢研究员和马朋飞研究员为论文共同通讯作者,该研究得到了中国科学院B类先导科技专项(XDB31000000)、中国科学院青年创新促进会(Y201972)和中科院重大科技基础设施开放研究项目(2017-LSF-GBOWS-02)的资助。
图1 木姜子复合属群的生物地理历史重建
图2 木姜子复合属群常绿与落叶祖先状态重建
图3 新生代古气候事件,特别是季风演化与东亚亚热带常绿阔叶林特征类群的起源
