云南天文台科研人员对“史上最亮”伽玛射线暴的甚高能辐射机制研究取得进展
云南天文台关于“史上最亮”(the brightest of all time)伽玛射线暴的甚高能辐射机制理论研究结果以"Jitter Mechanism as a Kind of Coherent Radiation: Constrained by the GRB 221009A Emission at 18 TeV"为题于2023年4月4日发表在国际天文期刊《天体物理学杂志》(The Astrophysical Journal)上。
伽玛射线暴是宇宙中爆发最为剧烈的高能天体。伽玛射线暴研究,包括中心引擎、磁化动力学和辐射机制等研究方向,是当前高能天体物理研究的前沿和热点。
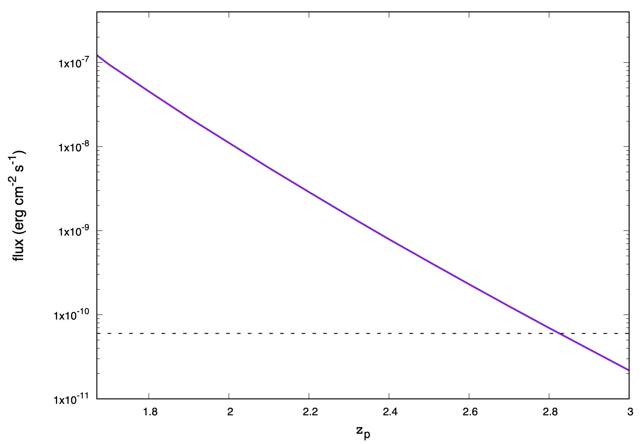
被称为“史上最亮”的伽玛射线暴GRB 221009A被国内外高能卫星和地面望远镜所探测到。这一伽玛射线暴产生了甚高能(TeV能区)的剧烈辐射。特别是,我国大科学装置高海拔宇宙线观测站(LHAASO)观测到该暴在18TeV能段的辐射。
为了从理论上解释这一观测结果,云南天文台毛基荣和王建成研究员独辟蹊径地采用相对论电子在小尺度无序磁场辐射的理论模型开展研究,通过等离子体朗道阻尼效应约束辐射的最高能区。在该理论研究中,创造性地将这一辐射机制作为相干辐射进行甚高能辐射计算,得到辐射流量,从理论上创新性地解释了这一“史上最亮”伽玛射线暴的甚高能辐射特征。此外,这一研究结果揭示了伽玛射线暴是可能的高能宇宙线加速器。
云南天文台是LHAASO合作组成员单位。该项科研工作是紧密围绕我国大科学装置,对其重要观测结果开展创新性的理论探索,对进一步深刻理解高能天体的甚高能辐射具有重要意义。
该项工作得到国家自然科学基金和云南省“兴滇英才支持计划”的支持。

附图:辐射流量作为湍流能谱指数的函数表明等离子体磁化湍流对辐射流量有重要作用
