昆明植物所在调控细胞焦亡研究中取得重要进展
程序性细胞死亡在机体发育与稳态维持中发挥关键作用。抵抗细胞死亡是癌症的一大特征,解析细胞死亡过程及其关键调控网络,将为癌症治疗提供新策略。除凋亡(apoptosis)外,细胞中还有细胞焦亡(pyroptosis)、铁死亡(ferroptosis)、坏死性凋亡(necroptosis)自噬依赖性细胞死亡(autophagy-dependent cell death)等程序性细胞死亡方式。深入探究程序性细胞死亡方式及其机制,不仅有助于在分子与细胞层面完善细胞死亡调控理论体系,更有望为癌症临床治疗提供新的策略。
在植物天然产物及类天然产物中发掘新型程序性细胞死亡诱导剂并探究其靶点及机制,具有重要意义。中国科学院昆明植物研究所(以下简称“昆明植物所”)植物化学与天然药物全国重点实验室植物化学生物学攻关团队长期开展化学生物学相关研究,近年来在程序性细胞死亡方面取得了一系列进展。团队前期发现倍半萜类化合物肿柄菊内酯C可以通过过度激活经典抗氧化信号通路Nrf2-HO-1诱导细胞脂质过氧化物累积,促进铁死亡(Int J Biol Sci,2021, 高被引论文)。四降三萜类化合物Hdy-7通过靶向TrxR1/2促进由p53-TFEB/TFE3信号通路介导的溶酶体生物发生及自噬依赖性细胞死亡(Sci China Life Sci,2024)。
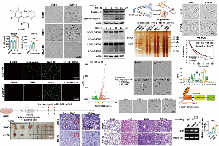
细胞焦亡是近年来发现并证实的一种新的细胞程序性死亡方式,又称细胞炎症性坏死。肿瘤细胞焦亡可以激活抗肿瘤免疫,促进免疫治疗不敏感的“冷肿瘤”转变为免疫治疗敏感的“热肿瘤”。近日,植物化学生物学攻关团队赵逾涵研究员、丁骁副研究员与云南大学严胜骄教授合作,发现含氮类天然杂环化合物NJH-13通过非经典途径Caspase-3-GSDME诱导细胞焦亡,进一步通过DARTS-MS发现了NJH-13的靶点是位于细胞膜上的高选择性钙离子通道TRPV5。NJH-13直接与TRPV5结合并激活钙通道,造成外钙内流;细胞内的钙超载诱导细胞氧化应激。结合转录组学分析发现了胰岛素抵抗和磷脂酰肌醇信号系统在NJH-13诱导的焦亡中发挥重要作用,结果证明AKT-FOXO1在NJH-13诱导的细胞焦亡中发挥关键作用。首次揭示了内源性FOXO1占据了GSDME基因的+543∼+703 bp启动子区域并激活GSDME转录。在肺腺癌H1975异种移植瘤模型中,仅三次NJH-13腹腔给药(10 mg/kg)即有效抑制了肿瘤生长。TRPV5的高表达与肺癌较差预后相关,通过靶向TRPV5诱导细胞焦亡将为TRPV5高表达患者提供潜在治疗机会。

图1 NJH-13靶向TRPV5诱导GSDME介导的细胞焦亡
研究成果以 A novel small molecule NJH-13 induces pyroptosis via the Ca2+ driven AKT-FOXO1-GSDME signaling pathway in NSCLC by targeting TRPV5 为题在国际期刊 Journal of Advanced Research 上在线发表。昆明植物所博士研究生董鲜祥为该文的第一作者,昆明植物所赵逾涵研究员、丁骁副研究员及云南大学严胜骄教授为共同通讯作者。该研究得到了国家自然科学基金、云南省基础研究重点项目、云南省兴滇英才计划“青年人才”专项、中国科学院“西部之光”等项目的资助。

图2 NJH-13诱导焦亡作用机制模式图
