F-box蛋白SlSAP1和SlSAP2通过调节SlKIX8和SlKIX9的蛋白稳定性来调控番茄叶片和果实的大小
近日,中国科学院西双版纳热带植物园(以下简称“版纳植物园”)陈江华研究员团队在New Phytologist期刊上发表了一篇题为The F-box protein SlSAP1 and SlSAP2 redundantly control leaf and fruit size by modulating the stability of SlKIX8 and SlKIX9 in tomato的研究论文,阐述了番茄叶片和果实发育过程中,SlSAP1和SlSAP2调节SlKIX8和SlKIX9的稳定性,进而冗余地调控番茄叶片和果实的大小。
番茄(Solanum lycopersicum L)是茄科茄属最重要的园艺作物,原产于南美洲安第斯山脉地区。番茄果实大小、口味和形态丰富多样,是三大世界性贸易蔬菜之一,与人类生活密切相关。果实的最终大小是由一个复杂的发育过程决定的,其中涉及很多因子的参与。该过程依赖于两个相互关联的细胞生物学事件的协同调控,即细胞分裂(cell division)和细胞扩张(cell expansion)。果实大小是影响作物产量的关键农艺性状,对其调控机制的深入研究对农业生产具有重要意义。
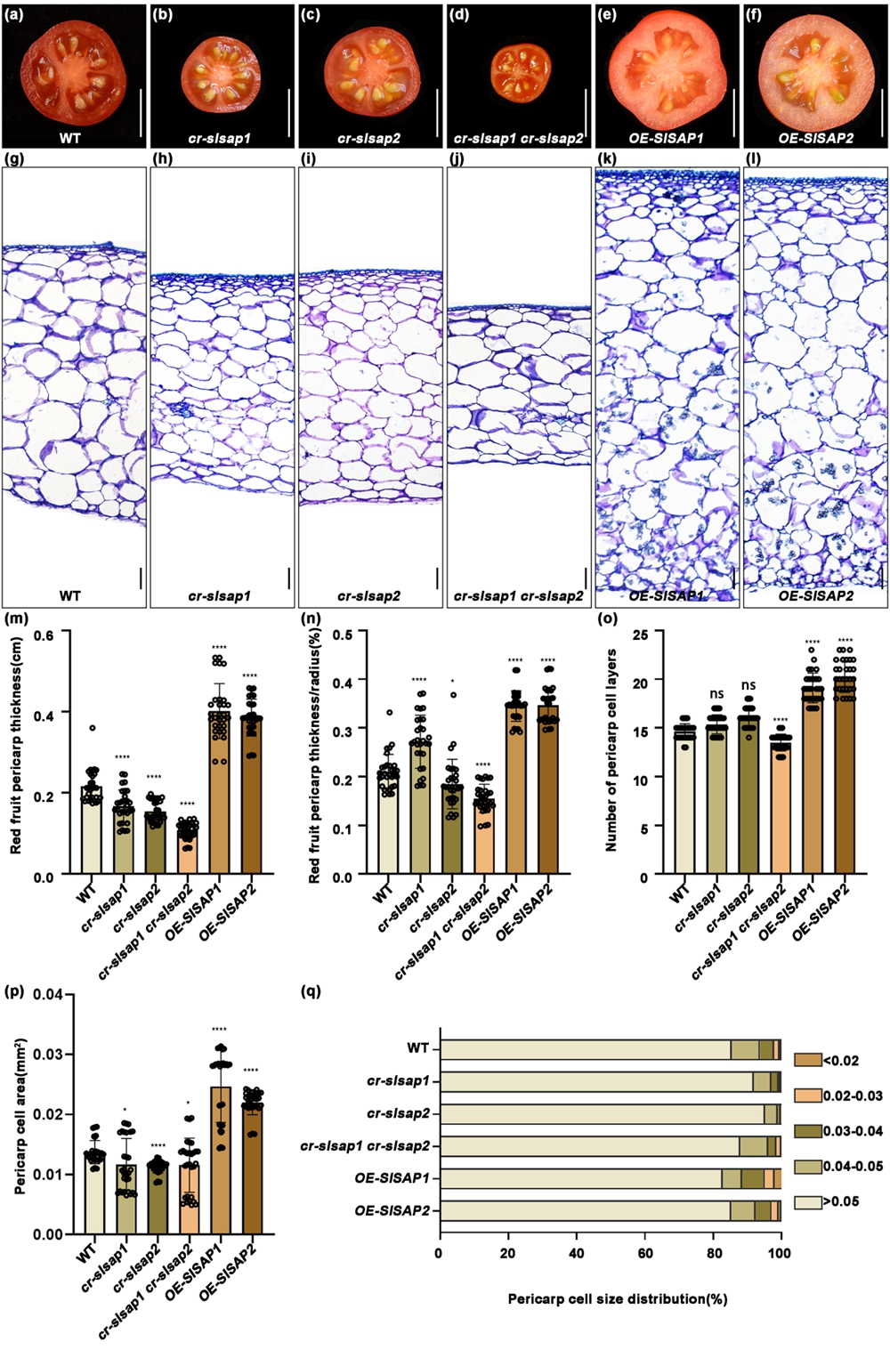
为阐明调控番茄果实大小的分子机制,该研究通过全基因组序列分析发现,在番茄基因组中鉴定出拟南芥SAP的同源基因有两个拷贝,分别命名为SlSAP1和SlSAP2。遗传学分析表明,SlSAP1和SlSAP2通过协同调控细胞分裂和细胞伸长过程,以功能冗余的方式共同调控番茄果实和叶片器官大小。蛋白互作实验证实:SlSAP1和SlSAP2均能与SlASK1、SlASK2和SlASK3发生相互作用,表明这两个蛋白可能通过形成SCF(Skp1-Cullin-F-box)类泛素连接酶复合体来参与泛素-蛋白酶体途径。进一步研究发现,SlSAP1和SlSAP2可与果实大小的负调控因子SlKIX8和SlKIX9直接互作,并显著影响这两个调控因子的蛋白稳定性。该研究首次揭示了SlSAP-SlKIX分子模块在番茄果实发育中的核心调控作用,不仅证实了SAP家族蛋白在肉质果实大小调控中的功能,更为重要的是阐明了其通过SCF复合体介导的蛋白泛素化降解途径调控果实发育的分子机制。这些发现填补了SAP蛋白在肉质果实发育调控研究领域的知识空白,为深入理解果实大小决定的分子网络提供了新的理论依据和相关的基因资源。
版纳植物园陈江华研究员和杨丽玲博士为共同通讯作者,已毕业硕士生李文举和刘明丽为共同第一作者。王任银硕士,贺亮亮副研究员,周绍礼博士,赵宝林副研究员,毛亚文博士,博士生伍青,博士生王东法,博士生季晓敏,博士生杨静,博士生谢晓婷,刘宇副研究员和吴双教授为论文的顺利开展提供了重要的指导和帮助。该研究得到了国家自然科学基金,中国科学院战略性先导B科技专项,版纳植物园“十四五”项目,中国科学院青年创新促进会以及云南省兴滇英才“青年人才项目”和“云岭学者项目”的支持。

图1.番茄cr-slsap1cr-slsap2双突变体通过减少果皮厚度产生较小的果实

图2. SlSAP1和SlSAP2调控SlKIX8和SlKIX9的蛋白稳定性
作者:李文举 杨丽玲 陈江华
