昆明植物所在天然多糖愈合感染性糖尿病创面的研究中取得新进展
糖尿病足溃疡 (Diabetic foot ulcers,DFUs)的高发病率和高死亡率严重影响了糖尿病患者的生活质量。DFUs发病机制复杂,慢性创面感染、氧化应激失控、持续的慢性炎症反应等因素均影响其愈合过程。目前临床上现有治疗方法有限,超半患者难以完全治愈。临床亟需安全有效的新型治疗药物。
近年来,中国科学院昆明植物研究所植物化学与天然药物全国重点实验室吴明一研究团队面向心脑血管、糖尿病及其并发症等重大疾病的临床需求,开展天然聚糖的纯化制备、结构解析、药理活性以及成药性评价等新药发现相关的基础研究,在Nat. Commun. (2025,16: 4364;2023,14: 396),Biomaterials (2023,299: 122141),Carbohydr. Polym. (2025,348: 122900) 等期刊上发表了研究成果。近日,受细胞外基质启发,该团队开发了一种主要由蜗牛糖胺聚糖与茶多酚EGCG组成的抗菌凝胶贴片,其可抑制细菌生长与加速表皮再生等作用,促进感染性糖尿病小鼠伤口愈合。
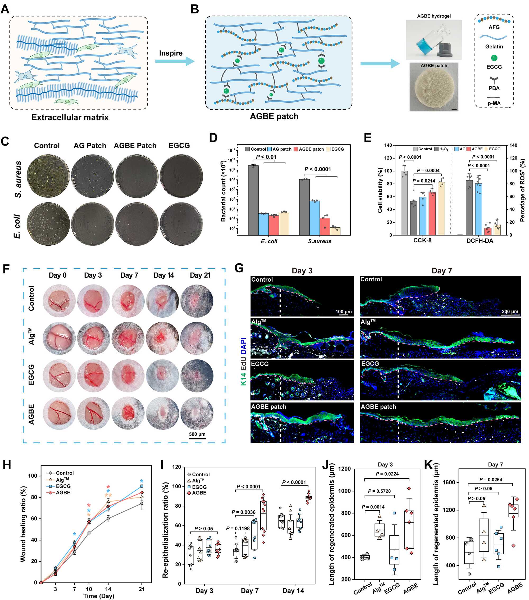
在皮肤伤口愈合过程中,成纤维细胞以及角质形成细胞等依赖于细胞外基质 (Extracellular matrix, ECM) 进行增殖与迁移。ECM由蛋白聚糖与纤维蛋白等大分子结构交织形成。受此启发,吴明一团队将具有相似结构的蜗牛糖胺聚糖与明胶共价交联组成了一种类ECM的凝胶网络,将天然植物多酚表没食子儿茶素没食子酸酯(EGCG)以硼酸酯键络合负载进凝胶中,制备了一种兼具抗菌、抗氧化、抗炎以及促进组织再生的凝胶贴片(AGBE patch)。
体外研究表明,AGBE贴片能够高效地清除超氧阴离子自由基,降低氧化应激的细胞内80 %以上的活性氧以及杀灭99.9 %的金黄色葡萄球菌与大肠杆菌。同时,可逆的硼酸酯键能够响应葡萄糖水平,从而可控释放活性成分EGCG,避免了EGCG易氧化、生物利用度差等缺点。糖尿病小鼠伤口模型研究显示,该制剂组的伤口愈合速度显著加快,术后第7天时,其表皮再生率达到72.6 %,显著高于生理盐水组33.6 %;AGBE治疗组的伤口组织胶原沉积明显,胶原纤维取向与正常皮肤更为接近,再生组织成熟度高。进一步的金黄色葡萄球菌感染的糖尿病小鼠伤口模型的结果表明,AGBE贴片能显著抑制细菌在伤口部位定植,降低伤口组织中炎症因子IL-1β、IL-6以及TNF-α含量,从而促进伤口愈合。因此,这种蜗牛糖胺聚糖衍生的凝胶贴片对感染性糖尿病创面的治疗具有潜在应用前景。

图1 仿ECM结构的AGBE贴片及其体内外抗菌与愈合糖尿病创面的活性

图2 AGBE贴片调控伤口愈合阶段而愈合感染性糖尿病创面的作用机制图
上述研究以A snail glycosaminoglycan-derived patch inspired by extracellular matrix accelerates diabetic wound healing via promoting re-epithelization为题,发表在国际期刊Carbohydrate Polymers (2025,368: 124168)。该团队的邓拓博士、李继兴硕士 (大理大学客座毕业生) 和李轩硕士生 (西南林业大学联合培养)为该论文的共同第一作者,吴明一研究员为通讯作者,中国科学院昆明植物研究所为第一单位。该研究工作得到中国科学院B类先导专项、国家高层次青年人才、国家自然科学基金、云南省科技厅和中国博士后基金等项目资助。
作者:邓拓
